česky english November 12, 2025

80V Low Iq Ideal Diode Controllers from Diodes Simplify Reverse Battery Polarity and Overvoltage Protection in Modern Automotive Architectures

24.09. 2025 | Articles
Author: Jan Robenek
002-01.jpg

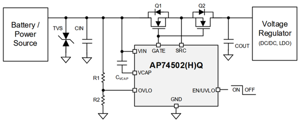
Diodes Incorporated introduces the AP74502Q and AP74502HQ automotive-compliant 80V ideal diode controllers, providing robust and reliable protection against reverse connections and voltage transients. Typical applications include advanced driver assistance systems (ADAS), body control modules, infotainment systems, exterior lighting, and USB charging ports.

 

The ideal diode controllers have all the features necessary to implement an efficient and fast reverse polarity protection circuit. They also include a load disconnect function in case of overvoltage and undervoltage events. With an 80V capability, they are suitable for all 12V and 24V batteries. This includes batteries in hybrid and battery electric vehicles (EVs), as well as the emerging 48V systems.

 

The shift to 48V is paving the way for EV innovations, enabling features like electric turbocharging and improved regenerative braking. The higher voltage also facilitates advanced infotainment systems and electrified auxiliary components. It could also lead to a zonal architecture, allowing more efficient power distribution and reduced wiring needs. The ±80V rating is particularly relevant for the stricter overvoltage stress conditions associated with these 48V systems.

 

002-02 (png)

 

Unlike ideal diodes with reverse current blocking features, these devices are suitable for applications where energy may return to the input supply. However, they can also be configured as surge stoppers to protect overvoltage supply and downstream loads against unsuppressed load dump transients.

 

The AP74502Q and AP74502HQ controllers also support input voltages as low as 3.2V, ensuring correct and reliable operation even during severe cold crank conditions, which can cause the battery voltage to drop significantly. Both devices share a peak gate turn-off sink current of 2.3A, enabling rapid turn-off of the external N-channel MOSFETs when required, for example, during overvoltage or undervoltage events (more info).

 

002-03 (png)

 

robenek@dps-az.cz